客服热线:
13033933971
我的进货单
0
平台首页
|
手机版
|
二维码
|
客服中心
|
帮助中心
反馈意见
联系我们
VIP服务
|
VIP
会员服务
建站服务
联系我们
网站地图
特色频道
供应
|
招标
|
资讯
|
帮助中心
|
品牌库
扩展专区
排名推广
|
黄金广告
网站地图
|
网站公告
|
RSS订阅
用户专区
用户中心
|
发布货源
|
发布采购
|
发布展会
常见问题
|
VIP会员
资讯
首页
商机
供应
品牌库
招标
资讯
全部资讯
行业新闻
锅炉知识
当前位置: >
锅炉之家
>
资讯
>
锅炉知识
>
正文 >
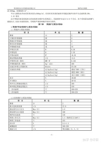
近40000字!常州绿色动力锅炉规程!含技术指标、机组启动、锅炉运行及维护、故障处理……限时删
近40000字!常州绿色动力锅炉规程!含技术指标、机组启动、锅炉运行及维护、故障处理……限时删
2023-02-28 14:53
浏览:
0
来源:
锅炉之家
核心摘要:内容节选完整版资料内容.点击头像领取
内容节选
完整版资料内容
.
点击头像领取
(责任编辑:小编)
更多相关资讯>>
下一篇: 暂无
上一篇:
给水排水 |135个水处理工艺、设备、水泵、阀门原理动态图合集!
手机看新闻
分享
打赏
免责声明
•
本文仅代表作者个人观点,本站未对其内容进行核实,请读者仅做参考,如若文中涉及有违公德、触犯法律的内容,一经发现,立即删除,作者需自行承担相应责任。涉及到版权或其他问题,请及时联系我们
同类资讯
• 给水排水 |135个水处理工艺、设备、水泵、阀门
• 抽油烟机用久了没有油?教你三个清洗方法,轻松
• 江泽民同志在上海逝世享年96岁】悲痛
• 年末大扫除,全屋家电“洗”焕新 火热开抢! 小
• 国家供暖温度标准
• 为什么越来越多人愿意明装暖气片,以前遭人嫌,
• “暖气”到底是什么气?它是从哪儿来的呢?
• 「小小师傅装修知识」如何设置地暖温度?
• 空气压缩机和全自动地热清洗机的使用方法
• 雾锁西湖,霾伏京师,烟气脱白迫在眉睫
免费注册
登录
商务中心
免费投稿
大家还关注了
180/9.81循环流化床锅炉炉墙砌筑规范
文化散文:毛泽东诗词内容魅力赏析
威能检验|回首2022,查看专属威能检
日常居家养肾小方法,总有一个适合你
2022年电工(高级)考试模拟100题及
2022年中国软体家具行业竞争格局及重
常见的锅炉行业关键词 型号---热水锅
高分子脱硝设备 PNCR干法技术装置
中国东北使用核能供暖,打破本土供暖
4369套!西安4个公租房项目开始报名
8178566
13033933971
网站客服
法定工作日
8:30-17:30
公众号
微信扫描关注
用户反馈
返回顶部