
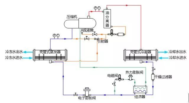
系统原理图:

制冷剂循环:

喷气增焓:
同一款压缩机,在同样蒸发温度和冷凝温度的情况下,COP值提升6%~8%;
同时压缩机排气温度将下降1℃~2℃,改善了压缩机的运行工况,提高了压缩机的运行可靠性。

引射回油:

设计选型:
选型流程:计算各单独空间负荷→选取末端→选取主机→核算冷/热负荷→确认;
室内负荷计算:室内负荷(W)=房间面积(m2)×单位负荷(W/m2)
注:负荷指标选取需要考虑到现场实际情况。
末端选取:按照负荷、噪音、安装空间等条件选择适合的末端形式。
主机选取:一般按照所有末端同时使用系数0.7-0.8选取主机,选择主机时优先考虑选取2台,无需考虑备用。(工艺有特殊要求必须连续运行的系统,可设置备用的制冷机。)
核算热负荷:有供热需求的需核算,无则不需核算。
选取主机、末端后核算热负荷,满足的话可以直接选取,不满足需要按照热负荷选择末端、主机后再核算冷负荷,直到冷热负荷均满足需求为止。
选型案例:
例:建筑情况:某办公楼建筑面积为13000m2,空调面积为12000m2,其中大会议室面积800m2,小会议室面积为2000m2,办公楼建筑面积为9200m2,有新风需求,无制热需求。
A.计算冷负荷。
a.按空调冷负荷法估算:
大会议室:800×200(W/m2)=160000W=160kW
小会议室:2000×240(W/m2)=480000W=480kW
办公区:9200×120(W/m2)=1104000W=1104kW
合计:160kW十480kW+1104kW=1744kW
选主机时负荷:1744kW×0.70=1220.8kW
b.按建筑面积法估算:13000×98W=1274kW
c.由a、b计算结果,冷负荷按1274kW计算。
B.初选定机组型号及台数:
查看产品设计选型手册,并参照设计需求。安装要点:
安装环境:机组应避免接近火源和易燃物,若与锅炉等发热体并设时,应充分注意热幅射的影响;
选用室温在45℃以下、通风良好的场所,不允许室外或露天安装、存放,不允许安装在有腐蚀性气体的环境中;
应选取灰尘少的场所;
现场应采光良好,以便于维护、检查;
为满足维护、检修和清扫蒸发器、冷凝器换热管的需要,机组任意一端必须有足够的抽管空间,在长度方向应与机组蒸发器、冷凝器长度相当;
为便于机器起吊和检修,应留出机组安装、操作、维修所需空间;
机组周围及整个机房应能实现完全排水。
安装时需预留维修空间:

安装基础图:
机组的安装基础必须是水泥或钢制结构,应能承受机器的运行重量,且上平面是水平的,机组的安装基础最好能预留排水槽;
参考机组的安装基础示意图,在基础上准确地安放;
钢板及防振胶垫,待机组与地脚螺栓一起安装就位后再二次灌浆。地脚螺栓的安装一般露出安装平面约100mm。

吊装示意图:吊装时请严格按照机组吊装标识进行操作。

注:以上文章来源于网络,仅供学习用。

关注我们,扫码即可:

锅炉之家客服热线:











