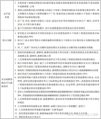
一、重大火灾隐患的直接判定要素

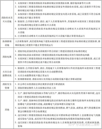
注:对于符合以上判定条件之一的,直接判定为重大火灾隐患。二、重大火灾隐患的综合判定要素


三、重大火灾隐患判定标准
①人员密集场所存在重大火灾隐患综合判定要素中安全疏散设施及灭火救援条件第1~9项、防烟排烟设施和其他第3项规定的3条及3条以上的。
②易燃易爆危险品场所存在重大火灾隐患综合判定要素中总平面布置第1~3项、消防给水及灭火设施第5项和第6项规定的3条及3条以上的。
③人员密集场所、易燃易爆危险品场所、重要场所存在重大火灾隐患综合判定要素规定的任意4条及4条以上的。
④其他场所存在重大火灾隐患综合判定要素规定的任意6条及6条以上的。
客服热线:











