
衷心的希望我们的文章能够给准备备考的考生提供一些帮助,您的收获是我们前进的动力。
如果对您有帮助,将我们推荐给身边有需要的朋友,共同努力前行。
温馨提示:如果想学最好购买教材,否则对于简化的内容不容易理解。
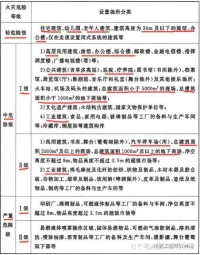
自动喷水灭火系统设置场所:
一、厂房或生产部位(不宜用水保护或灭火的场所外):
1、不小于50000纱锭的棉纺厂的开包、清花车间,不小于5000锭的麻纺厂的分级、梳麻车间,火柴厂的烤梗、筛选部位;
2、占地面积大于1500m²或总建筑面积大于3000m²的单、多层制鞋、制衣、玩具及电子等类似生产的厂房;
3、占地面积大于1500m²的木器厂房;
4、泡沫塑料厂的预发、成型、切片、压花部位;
5、高层乙、丙类厂房;
6、建筑面积大于500m²的地下或半地下丙类厂房。
二、仓库(不宜用水保护或灭火的仓库外)
1、每座占地面积大于1000m²的棉、毛、丝、麻、化纤、毛皮及其制品的仓库;
注:单层占地面积不大于2000m²的棉花库房,可不设置自动喷水灭火系统。
2、每座占地面积大于600m²的火柴仓库;
3、邮政建筑内建筑面积大于500m²的空邮袋库;
4、可燃、难燃物品的高架仓库和高层仓库;
5、设计温度高于0℃的高架冷库,设计温度高于0℃且每个防火分区建筑面积大于1500m²的非高架冷库;
6、总建筑面积大于500m²的可燃物品地下仓库;
7、每座占地面积大于1500m²或总建筑面积大于3000m²的其他单层或多层丙类物品仓库。
三、高层民用建筑或场所(不宜用水保护或灭火的场所外)
1、一类高层公共建筑(除游泳池、溜冰场外)及其地下、半地下室;
2、二类高层公共建筑及其地下、半地下室的公共活动用房、走道、办公室和旅馆的客房、可燃物品库房、自动扶梯底部;
3、高层民用建筑内的歌舞娱乐放映游艺场所;
4、建筑高度大于100m的住宅建筑。
四、单、多层民用建筑或场所(不宜用水保护或灭火的场所外)
1、特等、甲等剧场,超过1500个座位的其他等级的剧场,超过2000个座位的会堂或礼堂,超过3000个座位的体育馆,超过5000人的体育场的室内人员休息室与器材间等;
2、任一层建筑面积大于1500m²或总建筑面积大于3000m² 的展览、商店、餐饮和旅馆建筑以及医院中同样建筑规模的病房楼、门诊楼和手术部;
3、设置送回风道(管)的集中空气调节系统且总建筑面积大于3000m²的办公建筑等;
4、藏书量超过50万册的图书馆;
5、大、中型幼儿园,总建筑面积大于500m²的老年人建筑;
6、总建筑面积大于500m²的地下或半地下商店;
7、设置在地下或半地下或地上四层及以上楼层的歌舞娱乐放映游艺场所(除游泳场所外),设置在首层、二层和三层且任一层建筑面积大于300m²的地上歌舞娱乐放映游艺场所(除游泳场所外)
口诀:占千5建3千,单多丙库鞋衣玩具电子厂,高歌4下和3,高二公建,道办旅客扶底库,建5百,空邮下库和丙厂,占1千,棉毛丝麻纤皮库,占千5木厂,一二三上汽,高百米住宅,停超10下汽,一修机械汽,高一公建及地下,超了5千人,体场休息器材间,零温高冷库,零温分区面千5,5万棉包花,柴梗泡塑切压发,高层乙丙厂房,可难高架高仓;空调3千办公,老年5百下商,层大千5总大3,病诊术展旅商餐,千5剧场特甲等,3千体馆2礼堂,大等5千锭麻厂,占过6百火柴仓,50万书馆,再加大中幼儿园。
虽然在教材当中没有提到具体的自动喷水灭火系统的设置场所,但是在建筑设计防火规范中有着明确的标示,并且在考试中也会用到,虽然口诀有些长,但还是必须记住。
火灾危险等级共分为4类8级,轻中重一二级,仓库一二三。


口诀:
轻危:
24及下办旅住老幼,仅走闭
(自家(住宅)的小孩(幼儿园)跟老人(老年人建筑)都要放在危险最小的地方,住宿(旅店)办公只要不去高层就行(24))
中危一:
1、高总办旅游金指广
2、上帝驾机车码来到医疗档案图书展在礼堂听影音
3、遗产文物单位古建筑
4、石家庄玻璃钢架冷库
中危二:
1、上(商场)帝(地下)我(5000㎡)要台(舞台)超级(≤8m,≤3.5m超级市场)酷车(汽车停车场库)
2、烟酒谷物除啤酒,棉麻毛丝加皮革,木材造纸加制药
严重危险一:可燃液体酒精在印刷场,≤8m,>3.5m
严重危险二:易燃液喷雾,固易燃,可燃气溶胶,溶剂清洗,油漆喷涂,沥青制品,摄影舞台葡萄架。
仓库危险一:烟酒食品,木纸包不难
仓库危险二:木纸革,棉麻毛丝谷,家电缆,B胶钢塑,塑料包不难
仓库危险三:A组塑料+沥青。
B组塑料:纤维素,聚偏氟硬,三聚氰胺脲甲醛,酚醛和棉纶,橡胶氯丁硅,不发泡,粉末颗粒压片A。(浓缩的是材料里面包含的关键字)
非B即A
虽然内容不多,但都是精华呀呀呀!~
一会去按照章节去做题。
说明:文中的举例、图片内容非本人原创,如有侵权,先说抱歉,告知立删。但本篇文章属于本人原创。
以上是我们的一家之言,如果有认为不妥或者不正确的请联系我们,错误我们一定会积极改正。
我们发表文章也如履薄冰,很怕误人子弟,烦请各位大佬、大神、老司机批评指正,帮助一些没有方向,方法的考生一些方向。
欢迎老司机关注我,说出你的心路历程,让更多新朋友在通往成功的道路上少一些坎坷,多一些温暖,约吗?
客服热线:











